How to Build (And Structure) an SEO Team

SEO is a difficult task to do on your own. So having a team can make ranking on Google much easier.

But how do you build an SEO team? Is it worth the investment? Where do you find the people you need?

Today, we answer all these questions and more. 

Should you build your own SEO team?

Is building an SEO team even worth it? The answer depends on your goals and budget.

Hiring a team is right for anyone who wants to build and scale their SEO while also training people who will become assets to their company. 

It is not for those who aren’t willing to go through the lengthy process of finding, hiring, managing, and potentially firing people and going through the whole process again.

It’s also not right for those looking to minimize their in-house overheads, as they’ll typically pay a $30K-60K salary per team member, plus an additional $2.5K to $4.5K per year in SEO tools. This means building a team (1-10 people) will range from $32.5K to $300K+ per year.

Here are the benefits of building an SEO team:

  • You get full control over your SEO.
  • You’re not reliant on third parties for your business’s income from search, as is the case when hiring an SEO agency
  • You’ll often save money (compared to hiring an SEO agency, which usually costs anywhere from $3K to tens of thousands of dollars per month)

On the other hand, hiring an SEO agency means a lot less work finding and training employees, less overhead, and you can have an expert come in and do everything for you.

Pro Tip

One way to save money on an in-house SEO team is by working with freelancers. You can hire a full-time SEO team lead, and then use freelance writers to create content. This way, rather than having a full-time writer who may not have enough work to fill those hours, you can use the freelancers on an as-needed basis.

7 SEO team examples for inspiration

Whether you’re building an in-house or agency SEO team, there’s no single right way to do it—every business’s demands are different. 

The most important thing to remember is that you need to structure your SEO team to effectively deal with the demands of the work.

Let’s take a look at some examples of SEO team structures, so you can get started building yours.

1. Small in-house SEO team

Here’s an example of a structure I’ve seen smaller in-house SEO teams use. 

The SEO manager, who has a range of SEO skills, manages three specialists in technical SEO, content, and outreach. 

small inhouse seo team illustration

Sidenote.

Every in-house team will look slightly different and will have different titles or roles.

This structure covers the basics of SEO. If you were more concerned with technical SEO than getting links, then you could simply hire two technical SEO specialists—or more. Whatever the needs of the business, you need to reflect that within the SEO team. 

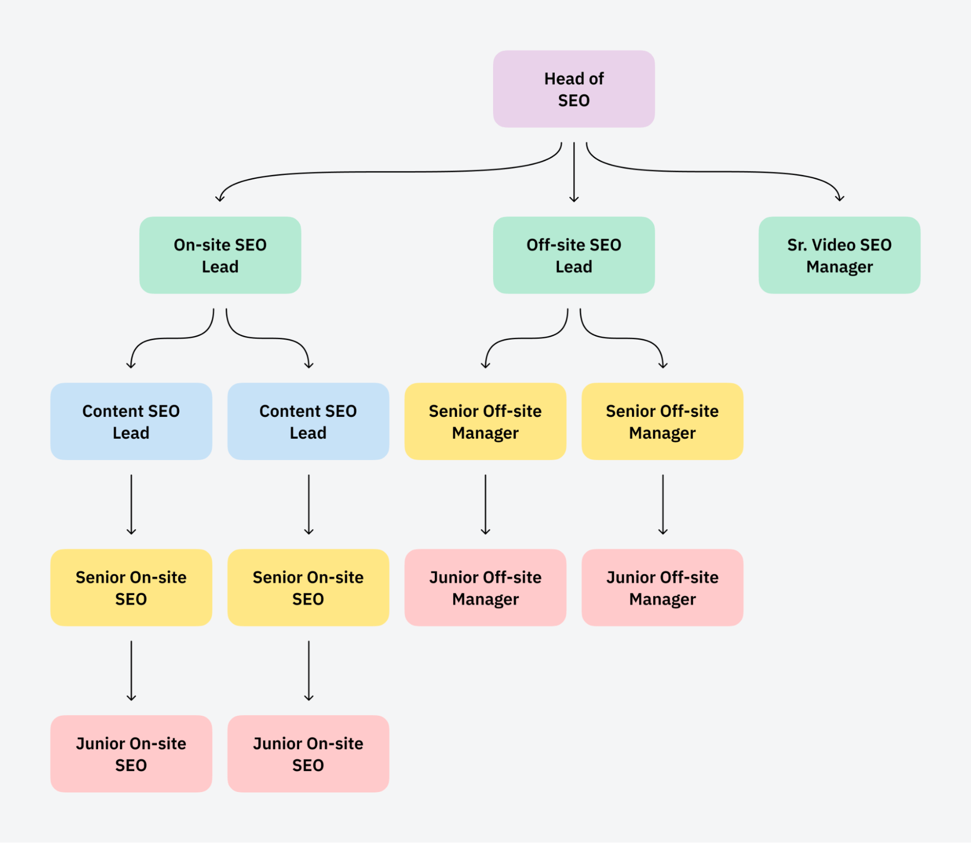
2. Large in-house team

Here’s another example of a bigger in-house SEO team kindly shared by the folks at NordVPN

Nord VPN large in-house SEO team structure example

In this example, they’ve divided their team broadly into on-site, off-site, and video. As NordVPN is a big, well-known company, it’s not surprising that they have a large team for on-site and off-site SEO. 

It’s also interesting to see that they have a dedicated video SEO manager—not something every organization has.

Here’s what it involves and why they need it:

“The Video SEO role at NordVPN is focused around optimizing our YouTube videos to rank in the Google and boost our brand visibility. We identified that video content is really important for our brand, both in Google and on YouTube.”

Billy Briliant

3. Small agency team

The SEO agencies I’ve worked at have typically hired people with a broad skill set. This acts as an insurance policy if anyone suddenly leaves the company—there is a skill overlap. 

And if a client leaves the business, having a broad skill set makes it easier to reassign the employee to other clients. 

Here is an example of a team structure taken from a digital marketing agency I used to work at that had ~50 digital marketers.

small agency team illustration

In my experience, SEOs at agencies are expected to have an understanding of both technical and content SEO. They will have a preferred specialism, but that may not be obvious through their job title.

4. Larger agency team

When it comes to larger agencies, the team structure is usually designed to reflect the demands of enterprise SEO clients. 

Here’s a larger SEO team structure I have seen work. (I have simplified it to fit it on the page)

Large SEO agency team

Sidenote.

Like the previous examples we’ve seen, larger SEO agencies will also hire specialists—but typically only if there is a requirement from the client combined with a skill gap in the company. For example, if the client wanted a Google Tag Manager (GTM) specialist—they might look to find a dedicated person for this SEO role.

5. International SEO team

Here’s an example of a team structure created specifically for e-commerce SEO teams working across multiple countries (courtesy of SEOmindset.) The key difference is the addition of a country-specific SEO lead.

International SEO  team structure example

6. Agency pod structure

Here’s another team structure example from SEO agency Bubblegum Search. The team is built in a “pod” structure, making it relatively easy to hire and scale up the team whenever a new client joins.

SEO agency pod team structure example

As Matt Cayless explains:

“Each client is matched with a pod consisting of an account manager, an SEO specialist, and an outreach specialist. This ensures that the client receives a well-rounded service, with each member bringing their unique expertise to the table.”

Matt Cayless

7. Flat team structure

Another different approach comes from Position Digital. In this example, the whole agency works collaboratively towards a quarterly target—and it’s no different for the SEO team.

Visualized, the team structure is flat. Everyone in the SEO team is focused on certain SEO tasks and reaching an agreed goal.

Flat SEO team structure example

This goal-oriented approach means that everyone in the SEO team is focused on the delivery rather than just being available when your client calls or emails you.

Now you’ve got a sense of what SEO team structures look like, let’s look at how we can build your SEO dream team.

How to build an SEO team

Building an SEO team falls into three steps:

  1. Determining your goals and hiring needs
  2. Finding your talent
  3. Setting up your task management software to manage it all

1. Determine your goals and hiring needs

The size of your team depends on what you’re trying to do and how much money you have. 

The first thing you should do before hiring anyone is to figure out your competitive landscape. You can do this using Ahrefs’ Keywords Explorer and Content Gap tool. You’re trying to figure out three things:

  1. What kinds of keywords am I going after?
  2. How competitive are these keywords?
  3. What roles do I need to fill the most?

For instance, if you currently have a lot of content but it’s not ranking, you’ll need to allocate more budget to link building, especially if you’re targeting highly competitive keywords. But if you don’t have much content yet, your focus should be more on building a content team.

There are two quick ways you can use Ahrefs to determine your team’s needs:

1. Use the SERP overview in Keywords Explorer to determine if you need links

The SERP overview allows you to see what pages are ranking for a given keyword and how many links those pages have. You can also see each page URL’s Domain Rating (DR) score.

Using this tool, you can determine if your pages need more links in order to beat the competition. For example, if we take a look at the keyword “seo tools,” we can see that Ahrefs is currently in position #4, with 1,872 backlinks from 646 referring domains.

SEO Tools SERP highlight, via Ahrefs' Keywords Explorer

The competitors beating us have thousands more links than we do, so this tells us that we may need link building to rank higher for this keyword. (I say “may” because Google’s search algorithm is complicated, and we can never say with 100% certainty that one thing alone is the cause of rankings.)

If you have a lot of content already and—after reviewing your keywords—find, on average, you’re not beating your competitors due to a lack of backlinks, then you should prioritize putting together a link building team.

2. Use the Site Audit tool to check your technical SEO

Ahrefs’ Site Audit allows you to take a peek inside your website’s technical SEO. 

When you run an audit on your URL, you’ll be given a Health Score that shows you how healthy your site’s technical SEO is. This score is based on a variety of factors, including page speed, CSS and HTML, meta tags, and more.

Site Audit dashboard overview, via Ahrefs' Site Audit

If you run an audit on your site and find that you have a poor score, you know you need to hire a developer to help take care of your technical SEO issues. Better yet, you can give them the audit report. They will know exactly what they need to do in order to fix your site’s issues.

2. Find your talent

Once you’ve determined who you need, you have to learn how to find and hire them.

There are many ways to find people to work for your company. These include searching online job boards, asking friends and family, going through talent agencies, etc.

A few great options include:

  1. Indeed or Zip Recruiter for general job listings
  2. ProBlogger or Mediabistro for finding writers
  3. Upwork or Fiverr for hiring freelancers

You can also check out some of these job boards for marketers. This “job boards” article is written for marketers looking for a job, but you can go to the boards as an employer as well.

Note that the quality of people you attract from these job boards is directly related to the quality of your job listing. If your listing doesn’t sound interesting and enticing, the higher-quality candidates won’t even apply. Feel free to borrow our SEO specialist job description template.

If you need more help figuring out how to hire great people, I strongly recommend the book “Who: A Method for Hiring.” It was written by Geoff Smart and Randy Street, two serial entrepreneurs who developed a four-step process for finding, hiring, and retaining the best talent. 

3. Set up your task management software

Once you’ve found your team members, you’ll need to keep them organized and efficient. This is where task management software like Trello or Asana comes in.

I’ve used both. But I prefer Asana, as it’s more robust. You’re able to build to-do lists, Kanban-style boards, projects for specific tasks or teams, and more.

Here’s an example of the board-style project page:

Screenshot of Asana dashboard

Inside Asana, you can create different projects for different teams within your business, which you can see in the bottom left corner of the screenshot above. I have separate projects for separate businesses, as well as a “personal tasks” project for things I need to take care of that my employees and colleagues don’t need to see.

For your SEO team, you can create a team called “SEO,” and then create projects for each SEO process. 

For example, you can create a “Content” project, which only includes the content team and the upcoming, in-progress, and finished content; a “Developer” project to assign tasks to and work with your developer; and an “Outreach” project for link building and content promotion.

Here’s an example of one of the content planning boards I use in Asana:

Planning board, via Asana

From there, your SEO manager can have access to and oversee each project. They can comment directly on the tasks within Asana to keep everyone moving. But I also recommend setting up a chat channel like Slack for real-time communication that’s faster and less cumbersome than comments or emails.

Need more help with Asana? Here’s an excellent video overview on how to set it up and use it:

Final thoughts

Building an SEO team can help you outscale and outpace your competitors on Google’s search results page. And having an in-house team gives you a competitive advantage. This can also save you some money—especially on things like link building, where links can go for hundreds of dollars apiece (if you pay someone else for them).

However, it is a big commitment to hire and manage an entire department, so this method isn’t for everyone. Think long and hard about which method is right for you before you make a decision.

Want to learn more? Check out some of these other great guides to SEO: